富拓平台官网行情资讯:CBOT持仓解读:小麦因美国作物改善而下跌,美豆在上涨后小幅走低
2023-11-07 09:50:59 芝加哥小麦期货周二出现五个交易日以来的首次下跌,美国冬季作物状况改善给价格带来压力。由于对最大出口国巴西的天气担忧,大豆在前一交易日攀升至八周高点后小幅走低。
基本面
美国农业部(USDA)周一将美国50%的冬小麦作物状况评为良好至优秀,较前一周上升三个百分点,为2019年以来的最高水平,因为土壤湿度有所改善三年干旱后的平原。
市场正在监测巴西作物天气不均匀,大豆播种被推迟。干旱是主要大豆生产州马托格罗索州的一个问题,而大雨则淹没了南部地区。
农业综合企业咨询公司AgRural周一表示,截至上周四,巴西2023/24年度大豆播种面积已达到预期面积的51%,较前一周增加11个百分点。
AgRural在一份声明中表示,播种继续落后于去年的水平,当时57%的面积已同时播种,目前的进度是自2020/21年以来最慢的。
然而,美国玉米和大豆收割进展迅速,对价格造成压力。截至周日,玉米收获已完成81%,略低于分析师平均预期的82%,但高于77%的五年平均进度。同样,大豆收获完成了91%,低于92%的平均预期,但高于86%的五年平均水平。
交易商估算的结果显示,大宗商品基金本周一(11月6日)增加玉米、大豆、小麦、豆油投机性净多头头寸,增加豆粕投机性净空头头寸。最近30个交易日,大宗商品基金本增加玉米、豆油、小麦投机性净空头头寸,增加豆粕、大豆投机性净多头头寸。
表格中数据为交易商预估的数据,并非最终交易数据。 计算方法:以上净持仓数据=未平仓多头合约-未平仓空头合约,即数据为正则为“净多头持仓头寸”,数据为负则对应“净空头持仓头寸”,0则表示未平仓多头与未平仓空头相同。。

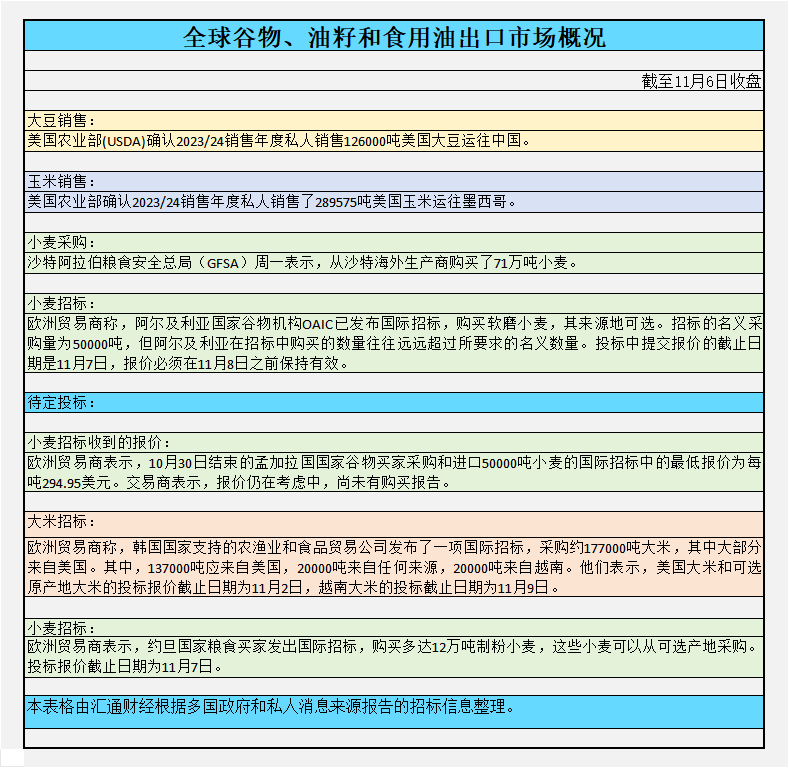
截至周一收盘,多国政府和私人消息来源报道的全球谷物、油籽和食用油出口市场概况:。

市场新闻
周一全球股市上涨,国债收益率反弹,上周股市和债券大幅上涨,因市场对经济增长和通胀前景的评估有所改善,但仍不确定降息的希望消退。