富拓平台官网
富拓开户资讯
注册模拟账户
注册真实账户
文章详情
富拓平台官网行情资讯:中信期货3月4日晨报:美国经济数据不佳叠加商业地产隐忧再现,金价创下新高
2024-03-04 10:25:35
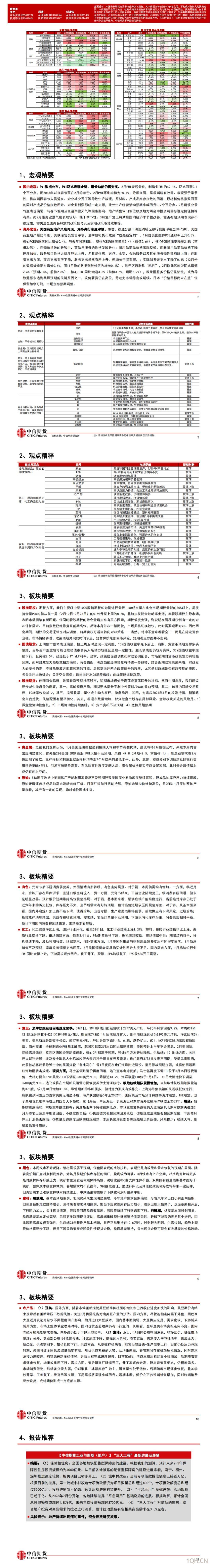
以下为中信期货今日晨报对股指、国债、贵金属、原油能源化工、有色金属、螺纹钢材焦炭黑色系玻璃纯碱等建材、豆类生猪等农产品等期货的操作建议和提醒。
中信期货公司授权由“专注国内期货衍生品交易的专业行情分析资讯网站”:【汇通财经 www.fx678.com 】转发
延伸阅读
富拓平台官网行情资讯:美联储“决策夜”:利率料按兵不动,鲍威尔或迎“告别发布会”
2026-04-29 16:36:58
富拓平台官网行情资讯:地缘局势不确定性施压欧元连续调整
2026-04-29 16:36:56
富拓平台官网行情资讯:日本央行行长植田和男:当前无立即加息必要!日元再度承压
2026-04-29 16:36:53
富拓平台官网行情资讯:外汇市场无视央行鹰派立场,石油出口国货币成新宠
2026-04-29 16:36:52
富拓平台官网行情资讯:英国央行政策不确定性叠加美元走强,英镑跌至1.35关口承压运行
2026-04-29 16:36:50
富拓平台官网行情资讯:欧元/美元分析:地缘与央行预期主导,汇价陷入区间震荡
2026-04-29 16:36:47
富拓平台官网行情资讯:4月29日财经早餐:美伊谈判希望渺茫,阿联酋退出OPEC及OPEC+,金价测试4500关口,油价飙升超3%
2026-04-29 16:36:44
富拓平台官网行情资讯:鲍威尔收官之战前瞻:市场定价或过于乐观
2026-04-29 16:36:41
富拓平台官网行情资讯:日本央行内讧了,日元为啥还没崩?周三美联储一开口,160防线怕是要出事!
2026-04-29 16:36:39
富拓平台官网行情资讯:美元避险需求升温叠加美联储鹰派预期,美元兑日元维持高位震荡
2026-04-29 16:36:37