富拓平台官网
富拓开户资讯
注册模拟账户
注册真实账户
文章详情
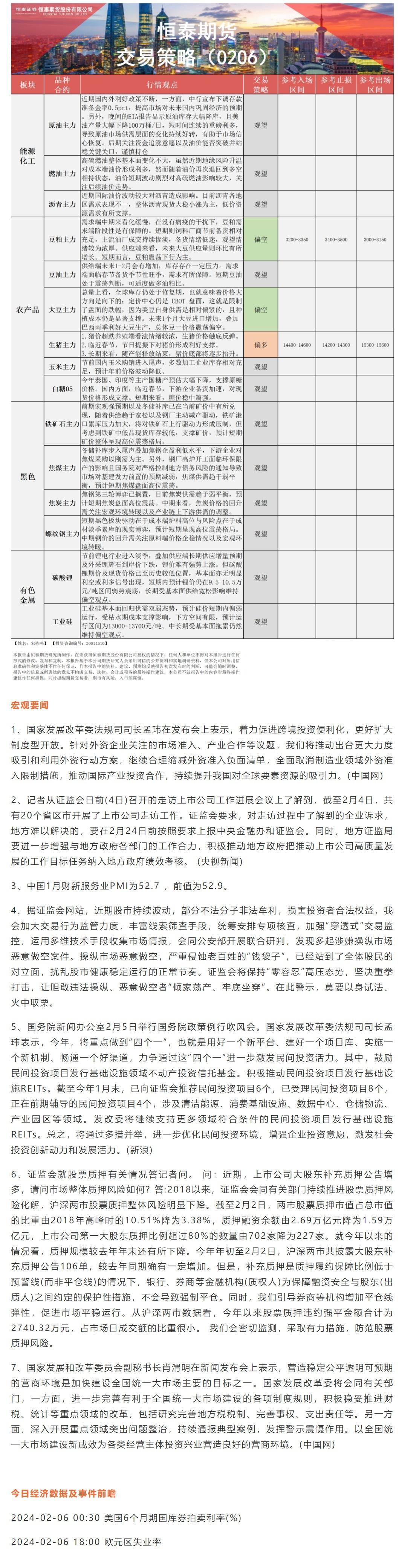
富拓平台官网行情资讯:恒泰期货2月6日早盘交易策略
2024-02-06 10:41:47
以下是恒泰期货今日早间交易策略,覆盖品种有:宏观分析、原油燃料油等能源化工、豆粕豆油大豆玉米白糖生猪等农产品、黑色系如铁矿石焦煤焦炭螺纹钢、有色系如工业硅碳酸锂等。
恒泰期货公司授权由“专注国内期货衍生品交易的专业行情分析资讯网站”:【汇通财经 www.fx678.com 】转发
延伸阅读
富拓平台官网行情资讯:美英央行决议临近叠加通胀与增长分化,英镑兑美元高位整理于1.35上方
2026-04-29 04:48:24
富拓平台官网行情资讯:鲍威尔收官之战前瞻:市场定价或过于乐观
2026-04-29 04:48:22
富拓平台官网行情资讯:一张图看18个直盘外汇支撑阻力:美元+欧系日系+商品货币+新兴货币(2026年4月28日)
2026-04-29 04:48:19
富拓平台官网行情资讯:避险需求升温叠加美联储决议临近,美元指数小幅反弹
2026-04-29 04:48:17
富拓平台官网行情资讯:英国央行政策不确定性叠加美元走强,英镑跌至1.35关口承压运行
2026-04-29 04:48:15
富拓平台官网行情资讯:机构:地缘僵局持续发酵,黄金蓄势白银走势分化
2026-04-29 04:48:12
富拓平台官网行情资讯:日本央行鹰派按兵不动叠加中东局势不确定,美元兑日元高位震荡逼近160关口
2026-04-29 04:48:09
富拓平台官网行情资讯:美联储利率决议来袭,市场预期利率维持不变
2026-04-29 04:48:07
富拓平台官网行情资讯:和谈取消 海峡封锁 美军集结 为何美元反跌?
2026-04-29 04:48:05
富拓平台官网行情资讯:4月28日财经早餐:通胀担忧加剧,金价重回4700下方,全球供应紧张,油价创两周新高
2026-04-29 04:48:02