富拓平台官网行情资讯:中信建投期货1月31日早报:等待议息会议 金银震荡运行
2024-01-31 11:03:21 贵金属美国12月JOLTS职位空缺数大超预期,显示美国就业市场仍然紧张,美债收益率一度冲高,给予贵金属压力。不过,美国1月谘商会消费者信心指数不及预期,市场对美联储即将到来的议息会议预期相对稳定,隔夜贵金属整体震荡运行。总体来看,美联储议息会议即将召开,市场正等待美联储释放更明确的降息信号,在降息预期引导下,贵金属下方支撑稳固。操作上,金银可逢低布局多单。沪金2404参考区间475-490元/克,沪银2406参考区间5850-6050元/千克。

国债

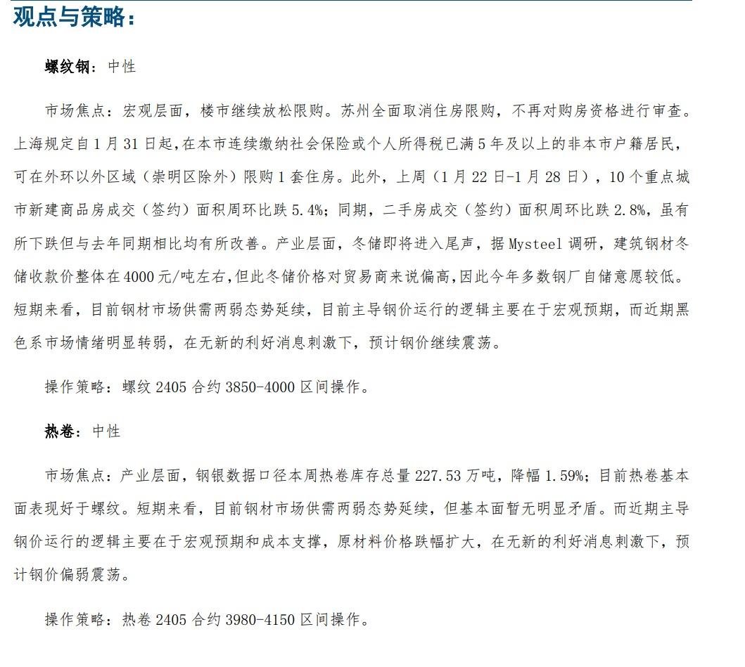
钢材

铝

铜

镍&不锈钢

铅锌

铁矿&废钢

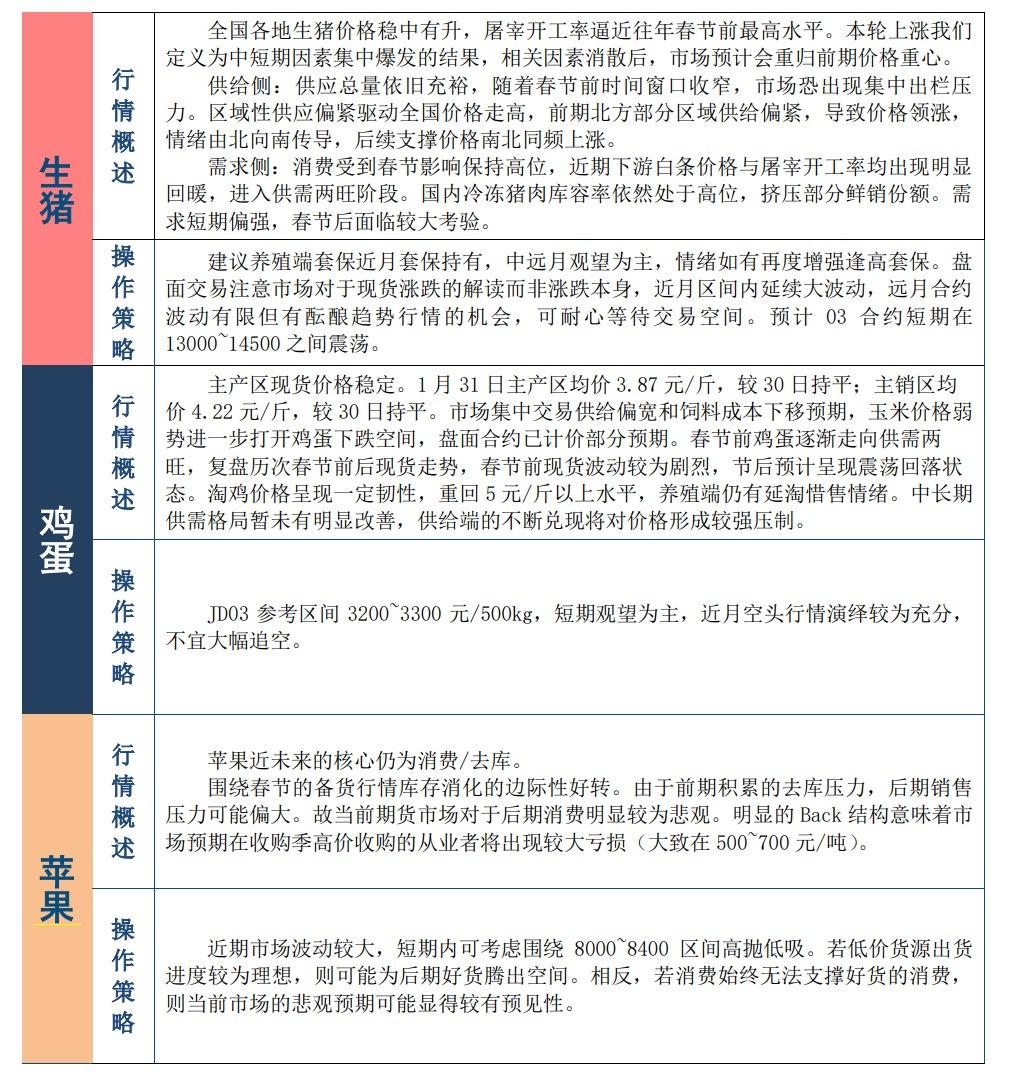
养殖生鲜



中信建投期货公司授权由“专注国内期货衍生品交易的专业行情分析资讯网站”:【汇通财经 www.fx678.com 】转发