富拓平台官网行情资讯:恒泰期货原油周报:高频数据利多叠加政策提振预期,能源品种周内走高
2024-01-26 15:42:12 原油周五SC开盘涨幅超3%,在关键的阻力区间压制下,油价经过超一个月的盘整蓄势后,采用长阳大涨的方式突破了前期的关键阻力点位,并刷新2024年高点。本周油价在震荡运行中重心逐步抬升,市场情绪转暖迹象明显,虽然油价节奏仍呈现震荡攀升,但其表现已明显强于前几周的混沌格局。本周SC原油量价回升的同时,主力合约较远期月差结构转为升水,局势整体走强。后市来看,需关注去年欧佩克+会议之前油价大幅震荡区间上沿阻力区域表现,同时需关注随着油价走高同时资金追涨意愿,多单交易者控制好风险,谨慎持仓。
操作策略:考虑布局多单。

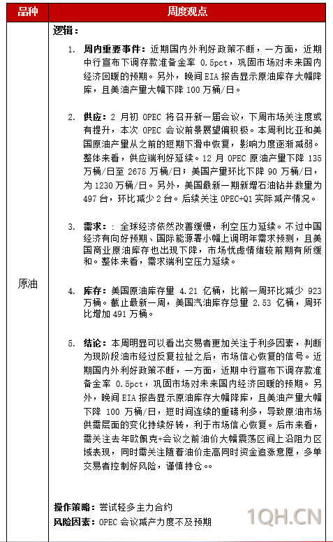
一、能源板块核心逻辑及观点

二、本周市场动态
1.IEA 月报:2024 年原油市场看起来“供应相当充足”,将2024年全球原油需求增长预测上调18万桶/日至124万桶/日,原因是经济增长前景改善。
2.美国北达科他州管道管理机构:北达科他州石油产量预计因寒冷天气下降35-40万桶/日,美国国家矿产资源总监林恩·赫尔姆斯:北达科他州油井生产从寒流中的恢复将是“漫长而缓慢的”。恢复正常石油生产可能需要一个月甚至更长时间。
3.三名消息人士称,以色列和哈马斯原则上大致同意,在为期一个月的停火期间,可以用以色列人质交换巴勒斯坦囚犯,但双方在如何永久结束加沙冲突方面存在分歧。
4.美国短期利率期货交易员现在押注,美联储在5月会议之前不会开始降息;CME“美联储观察”数据显示,美联储在三月份降息的可能性下降至 50%以下。
5.丹斯克银行指出,油价在一系列动荡中仍然保持稳定。红海危机仍在继续,美国的极端寒冷导致供应中断,美国很可能继续采购原油以补充战略储备。此外,健康的美国零售销售对原油需求而言应该是个好兆头,但原油市场似乎对此视而不见。我们预计今年布伦特原油均价为80美元/桶
6.据利比亚国家石油公司官方消息:利比亚国家石油公司宣布解除不可抗力事件,并在利比亚最大的油田之一Sharara恢复全面生产。
三、产业链核心数据跟踪

免责声明:
本报告由恒泰期货研究所制作,在未获得恒泰期货股份有限公司授权的情况下,任何人和单位不得对本报告进行任何形式的修改、发布和复制。本报告基于本公司期货研究人员采用可信的公开资料和实地调研资料,但本公司对所用信息准确性和完整性不作任何保证,且本报告中的资料、建议、预测均反映报告初次发布时的判断,可能会随时调整,报告中的信息或所表达的意见不构成交易、法律、会计或税务的最终操作建议,本公司不就报告中的内容对最终操作建议作任何担保。同时提醒期货交易者,期市有风险,入市须谨慎。
恒泰期货公司授权由“专注国内期货衍生品交易的专业行情分析资讯网站”:【汇通财经 www.fx678.com 】转发