富拓平台官网行情资讯:海通期货原油周报:原油库存降库超预期下降 暂时维持低位区间震荡蓄势
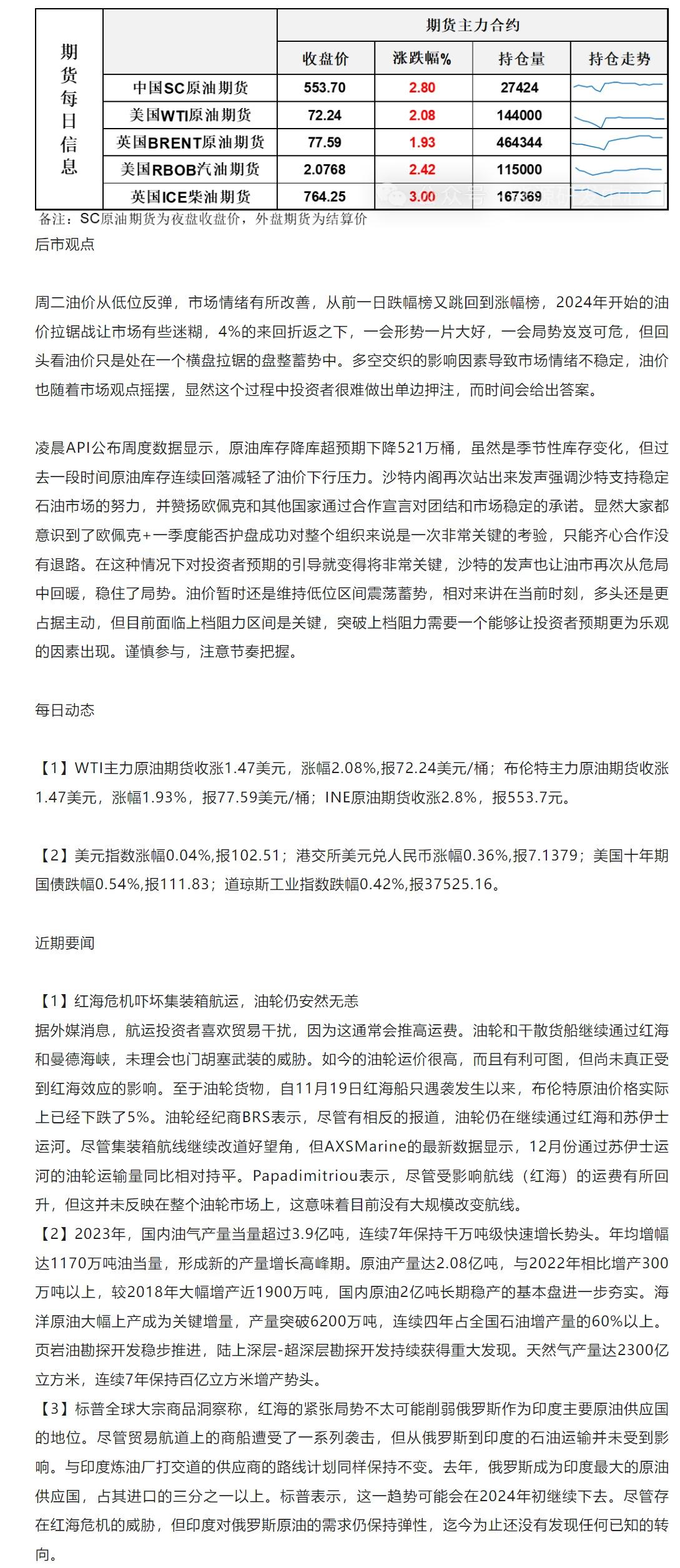
2024-01-10 10:16:22 周二油价从低位反弹,市场情绪有所改善,从前一日跌幅榜又跳回到涨幅榜,2024年开始的油价拉锯战让市场有些迷糊,4%的来回折返之下,一会形势一片大好,一会局势岌岌可危,但回头看油价只是处在一个横盘拉锯的盘整蓄势中。多空交织的影响因素导致市场情绪不稳定,油价也随着市场观点摇摆,显然这个过程中投资者很难做出单边押注,而时间会给出答案。


海通期货公司授权由“专注国内期货衍生品交易的专业行情分析资讯网站”:【汇通财经 www.fx678.com 】转发