富拓平台官网行情资讯:恒泰期货原油周报:宏观情绪疲软 美元指数反弹抑制油价
2024-01-05 15:26:38 节后油价剧烈波动反映当前油市被注入了复杂的影响因素,一方面是中东地缘升温导致不可控风险增加,另外,宏观情绪疲软压制市场风险偏好,美元指数反弹抑制油价。中期来看,供需边际变化仍然为主导油价的核心逻辑,然而短期供需消息面较为混乱,包括美国原油、成品油库存分化,利比亚油田存在关闭风险,以及OPEC+减产进入实行阶段等。整体来看,后续需要重点关注OPEC+自愿减产的执行情况,以及国内出口配额发放。短期来看,油价走出长阳,对上当阻力发起进攻,油价短期波动增加,交易者注意节奏把握。操作策略:观望为主。
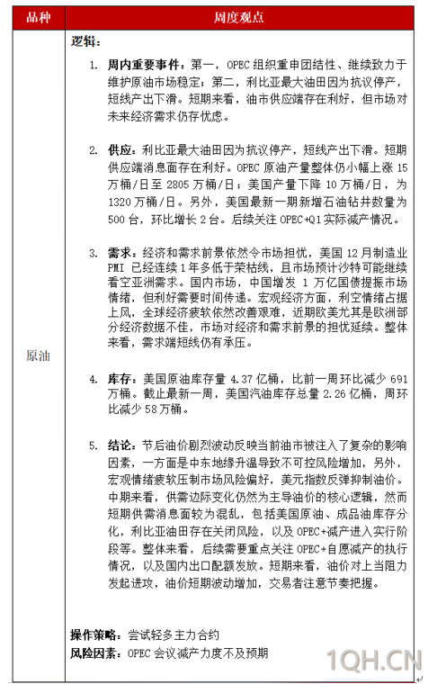
一、能源板块核心逻辑及观点

二、本周市场动态
据伊朗塔斯尼姆通讯社,伊朗的“IRIS 厄尔布尔士”号军舰已经穿过曼德海峡,进入红海;英媒:英美将对也门胡塞武装发布最后 通牒,计划发动海空打击;航运巨头马士基12月31日宣布将暂停通过红海的所有航行48小时。
马士基:继续暂停通过红海直至另行通知,但仍计划在未来一段时间内让 30 多艘集装箱船通过;达飞:从1月15日起将亚洲至地 中海地区的集装箱运费最高上调100%;赫伯罗特:继续绕道好望角,并在1月9日重新评估形势。
据代表们透露,OPEC+将在下个月初召开网络会议,恢复例行的石油市场监测。一位知情人士称该会议计划于2月1日举行。
美国12月Markit 制造业PMI终值录得47.9,低于预期48.4和前值48.2。随着美国制造业订单数量以更快的速度下降,产出再次收缩,且制造业就业人数下降速度为2020年6月来最快。
2023年12月财新中国制造业采购经理指数(PMI)为50.8,创四个月新高,高于11月0.1个百分点,连续两个月位于扩张区间。
三、产业链核心数据跟踪

【姓名:李肖凡】
【投资咨询编号】Z0019910
免责声明:
本报告由恒泰期货研究所制作,在未获得恒泰期货股份有限公司授权的情况下,任何人和单位不得对本报告进行任何形式的修改、发布和复制。本报告基于本公司期货研究人员采用可信的公开资料和实地调研资料,但本公司对所用信息准确性和完整性不作任何保证,且本报告中的资料、建议、预测均反映报告初次发布时的判断,可能会随时调整,报告中的信息或所表达的意见不构成交易、法律、会计或税务的最终操作建议,本公司不就报告中的内容对最终操作建议作任何担保。同时提醒期货交易者,期市有风险,入市须谨慎。
恒泰期货公司授权由“专注国内期货衍生品交易的专业行情分析资讯网站”:【汇通财经 www.fx678.com 】转发