富拓平台官网
富拓开户资讯
注册模拟账户
注册真实账户
文章详情
富拓平台官网行情资讯:中信建投期货12月29日早间交易策略
2023-12-29 11:15:49
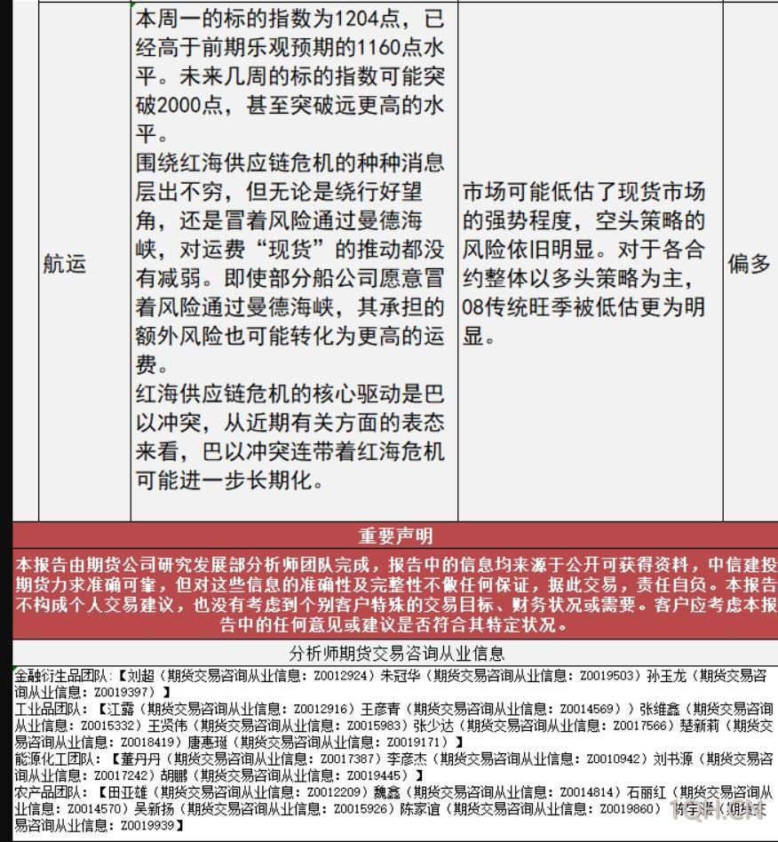
以下为中信建投期货11月29日对股指、国债、贵金属、能源化工、黑色建材、有色金属、农产品期货交易提醒和建议。
中信建投期货公司授权由“专注国内期货衍生品交易的专业行情分析资讯网站”:【汇通财经 www.fx678.com 】转发
延伸阅读
富拓平台官网行情资讯:美日央行决议临近叠加干预预期升温,美元兑日元高位震荡
2026-04-27 12:46:37
富拓平台官网行情资讯:美日央行决议来袭,美日迎来关键变盘窗口
2026-04-27 12:46:35
富拓平台官网行情资讯:美伊突传重磅!美媒:伊朗向美国提出重开霍尔木兹海峡的协议 但推迟核谈判
2026-04-27 12:46:32
富拓平台官网行情资讯:美联储主席鲍威尔迎来终极抉择,全球货币政策格局或将大变
2026-04-27 12:46:31
富拓平台官网行情资讯:一张图看商品支撑阻力:金银油气+铂钯铜农产品期货(2026年4月27日)
2026-04-27 12:46:29
富拓平台官网行情资讯:一张图看18个直盘外汇支撑阻力:美元+欧系日系+商品货币+新兴货币(2026年4月27日)
2026-04-27 12:46:27
富拓平台官网行情资讯:特朗普向伊朗喊话:“想谈就打电话!”美伊博弈白热化,全球封锁令下和平协议仍陷僵局
2026-04-27 12:46:25
富拓平台官网行情资讯:中东局势升级推升避险美元维持高位震荡,英镑兑美元延续调整
2026-04-27 12:46:24
富拓平台官网行情资讯:美伊突发重磅!特朗普喊话伊朗打电话进行和谈 伊朗提出停战条件
2026-04-27 12:46:22
富拓平台官网行情资讯:4月27日财经早餐:伊朗立场比第一轮谈判时更加强硬,美联储年内加息概率升温,金价测试4650关口,油价涨近2%
2026-04-27 12:46:19