富拓平台官网
富拓开户资讯
注册模拟账户
注册真实账户
文章详情
富拓平台官网行情资讯:中信建投期货12月20日早间交易策略
2023-12-20 10:33:54
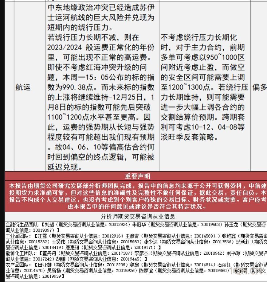
以下为中信建投期货12月20日对股指、国债、贵金属、能源化工、黑色建材、煤炭、有色金属、农产品期货交易提醒和建议。
中信建投期货公司授权文本由“专注期货开户交易及专业行情分析资讯网站”:【一期货 www.1qh.cn】转发
延伸阅读
富拓平台官网行情资讯:美元/日元分析:通胀数据与干预警告交织,日元维持中性震荡
2026-04-26 22:38:31
富拓平台官网行情资讯:超级周来袭:央行密集议息与数据扎堆下的全球市场前瞻
2026-04-26 22:38:28
富拓平台官网行情资讯:美元分析:市场交投平淡,美元有望三周来首个周度上涨
2026-04-26 22:38:26
富拓平台官网行情资讯:弹劾前哨战打响,民主党策略点燃市场不确定性
2026-04-26 22:38:23
富拓平台官网行情资讯:不同于2008年,这次美元危机更隐蔽?
2026-04-26 22:38:20
富拓平台官网行情资讯:英国消费数据回暖难改结构压力叠加欧洲经济疲软,EUR/GBP震荡于0.8675附近
2026-04-26 22:38:15
富拓平台官网行情资讯:40年轮回,美国再遇霍尔木兹难题:当年的护航代价,如今付不起了
2026-04-26 22:38:13
富拓平台官网行情资讯:真假和谈之间:油价暴跌背后的技术性平仓,与霍尔木兹海峡长达八周的实质性封锁
2026-04-26 22:38:11
富拓平台官网行情资讯:司法部放过鲍威尔,沃什提名障碍扫清!超级周倒计时,美元应声下跌
2026-04-26 22:38:06
富拓平台官网行情资讯:伊朗外长抵达伊斯兰堡,中东局势谨慎乐观
2026-04-26 22:38:03