富拓平台官网
富拓开户资讯
注册模拟账户
注册真实账户
文章详情
富拓平台官网行情资讯:中信建投期货12月13日早报:美国CPI略超预期 贵金属冲高回落
2023-12-13 10:48:24
贵金属
股指
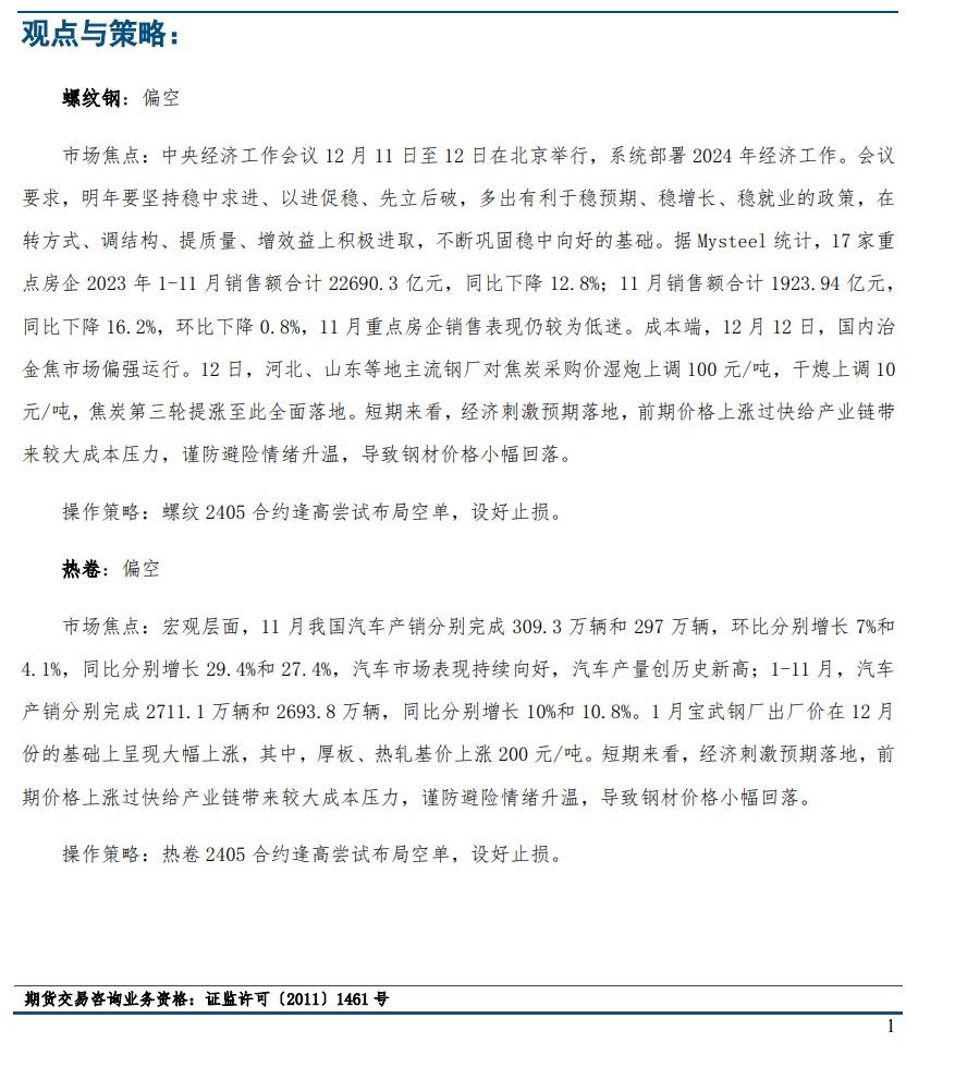
钢材
镍&不锈钢
铅锌
铁矿&废钢
铜
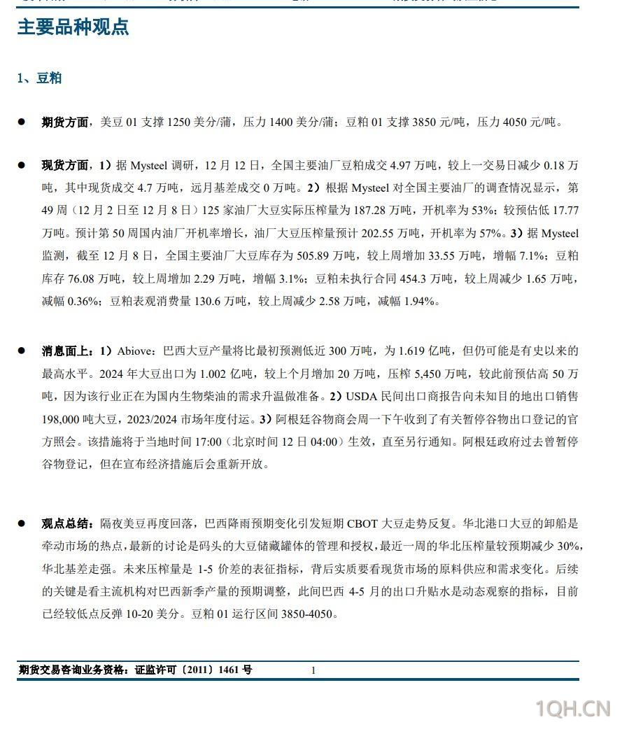
粮油
中信建投期货公司授权文本由“专注期货开户交易及专业行情分析资讯网站”:【一期货 www.1qh.cn】转发
延伸阅读
富拓平台官网行情资讯:美元走强,USD/JPY升至159.80附近创两周新高
2026-04-24 18:14:51
富拓平台官网行情资讯:美加政策预期分化,美元兑加元连续反弹
2026-04-24 18:14:49
富拓平台官网行情资讯:英国零售数据强劲提振英镑叠加日元政策预期分化,GBP/JPY高位震荡
2026-04-24 18:14:46
富拓平台官网行情资讯:伊朗地缘冲突持续发酵,全球企业经营前景骤然降温
2026-04-24 18:14:43
富拓平台官网行情资讯:日元走弱叠加政策观望,英镑兑日元延续高位震荡
2026-04-24 18:14:40
富拓平台官网行情资讯:欧洲制造业PMI分化假象:虚高背后是供应链扰动非经济真复苏
2026-04-24 18:14:37
富拓平台官网行情资讯:黎以和谈:映射美伊停火诚意
2026-04-24 18:14:34
富拓平台官网行情资讯:地缘紧张压制风险偏好抵消PMI利好,澳元兑美元维持区间震荡
2026-04-24 18:14:32
富拓平台官网行情资讯:停火延长谈判无果,美元头寸悄然加码
2026-04-24 18:14:29
富拓平台官网行情资讯:霍尔木兹海峡的“灰色地带”:美伊新形势下的不战不和与博弈僵局
2026-04-24 18:14:27