富拓平台官网行情资讯:恒泰期货11月17日早盘交易策略

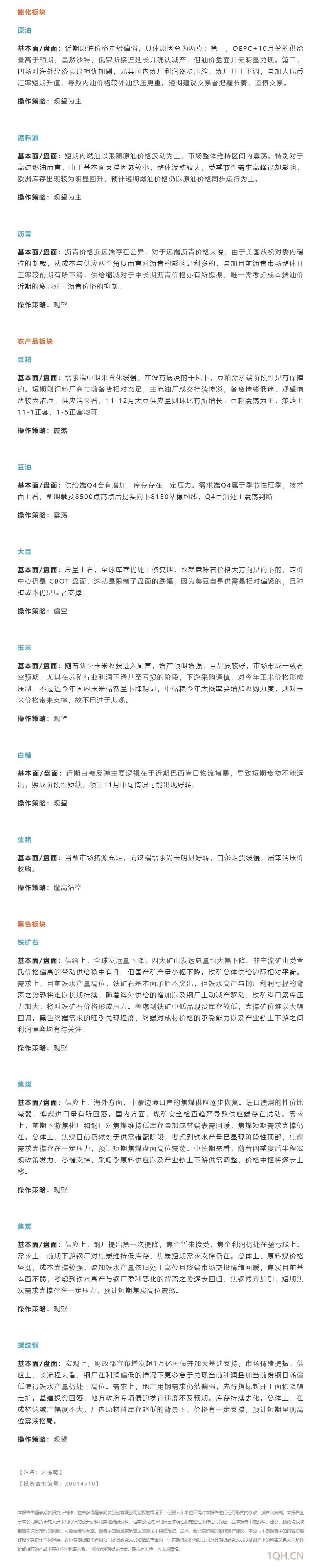
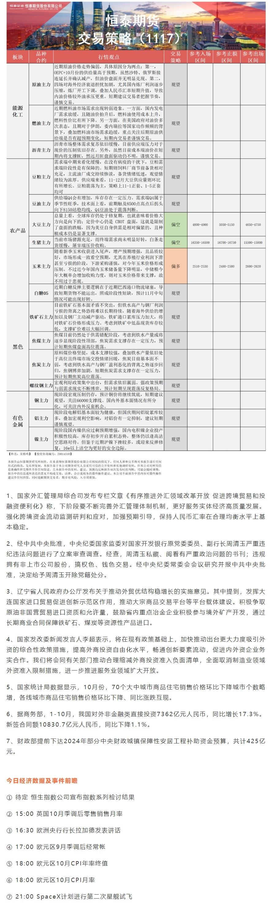
2023-11-17 09:32:55 以下为恒泰期货11月17日对能源化工、黑色板块、有色金属、农产品期货交易提醒和建议。

图片点击可在新窗口打开查看
图片点击可在新窗口打开查看

恒泰期货公司授权文本由“专注期货开户交易及专业行情分析资讯网站”:【一期货 www.1qh.cn】转发

延伸阅读

富拓平台官网行情资讯:美伊强硬表态引爆全球市场!油价飙升、美元冲高回落、股市高位震荡、比特币本周迎重大考验 2026-04-21 12:45:51
富拓平台官网行情资讯:停火倒计时!特朗普重磅表态:愿亲自会见伊朗高层 德黑兰强硬派占上风,谈判变数陡增 2026-04-21 12:45:50
富拓平台官网行情资讯:“揭露造假英雄”人设反转?华尔街知名空头被控操纵20余只股票 最高或判25年 2026-04-21 12:45:49
富拓平台官网行情资讯:重磅利好突袭!特朗普一纸行政令点燃市场 迷幻药板块集体大爆发 2026-04-21 12:45:46
富拓平台官网行情资讯:美联储候任主席听证会前夕,沃什强硬表态:通胀是美联储的“原罪”,独立性不容政治染指 2026-04-21 12:45:45
富拓平台官网行情资讯:1600亿美元退款潮来袭!沃尔玛、耐克等巨头或获巨额回款,市场影响几何? 2026-04-21 12:45:44
富拓平台官网行情资讯:特朗普突发重磅!彭博独家:事关美伊谈判和伊朗停火协议 特朗普释重要信号 2026-04-21 12:45:43
富拓平台官网行情资讯:凯文·沃什身家近两亿美元,将成史上最懂科技的美联储主席 2026-04-21 12:45:41
富拓平台官网行情资讯:风险偏好回落,澳元兑美元小幅反弹,维持高位震荡 2026-04-21 12:45:39
富拓平台官网行情资讯:4月21日财经早餐:美伊停火期限将至,万斯车队自白宫出发,金价触及4830上方,美油决战85.50关口 2026-04-21 12:45:36